您可以在页面下方《课程大纲》内试听课程
授课机构: 沪江网校
降价提醒 收藏课程(1000)
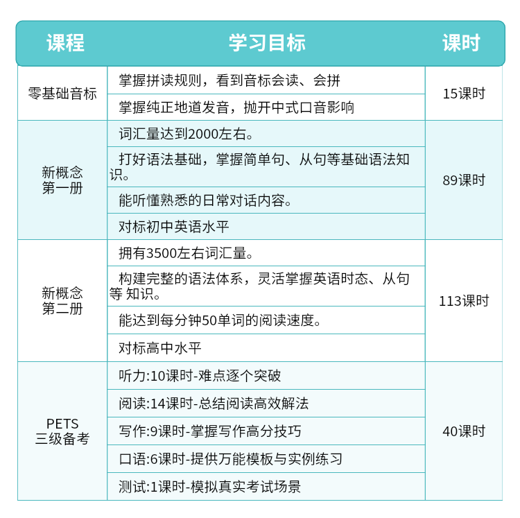
英语零基础直达PETS三级【签约重读班】
经典教材打牢基础,PETS3强化课程带你顺利过关
¥ 1841 .28
距结束 -- -- --
班       次
257课时 | 报班即学 至 2027-09-30
15天保价
自购买之日起15天内,同款产品售价下调,差价原路退还差价。特殊活动,包括但不限 “秒杀”、“团购”、“阶梯团”活动等,不参与保价政策。
免费延期
可申请1次免费延期,为期30天/次
签约保障
全部 免费试听
学员评价(100+条评论) 综合评分
  • 手***q
    2022-03-06
    感觉非常好,我是零基础也能听得懂,感觉慢慢背下来英语也挺简单的😂😂😂
    更多
  • 前***j
    2025-10-23
    老师刚刚开始学音标带句子太难了不会
    更多
  • 手***s
    2022-12-03
    1
    更多
  • 我***贝
    2021-07-13
    老师讲课课件一直是一个图片,前几堂课中,课件版面太少,感觉像听英语音频文件
    更多
    老师回复:同学可以联系班班反馈一下具体的问题哦,我们会尽力为同学解决的呢,祝同学学习进步~
  • 手***r
    2022-06-01
    声音很好听,有学习下去的动力!
    更多
  • B***武
    2022-04-24
    我想在平板上上视频课,结果出现了字幕重叠的现象
    更多
  • 手***s
    2022-02-25
    就是两个相似的音嗯,可以一起读的时候嗯,多对比一下
    更多
  • 噜***迹
    2021-11-01
    老师的声音很好听,讲解到位
    更多
  • D***1
    2020-08-10
    总卡,一般
    更多
    老师回复:很抱歉给同学带来不好的体验,同学可以联系班主任描述下具体的问题,我们会在第一时间帮您解决的呢,祝同学学习进步~
  • 青***8
    2021-09-05
    老师很幽默,很好
    更多
1350227 //class.hujiang.com/course/5755365